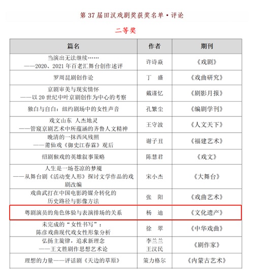
近日,全国戏剧期刊联盟与田汉戏剧奖组委会发布第37届田汉戏剧奖评选结果,其中学校文传学院副教授、博士杨迪的作品《粤剧演员的角色体验与表演排场的关系》获评论类二等奖,这是学校首次获得该类奖项。
《粤剧演员的角色体验与表演排场的关系》由《文化遗产》(2022年第4期)推荐,该文立足粤剧传承,分析了粤剧演员的角色体验怎样固化为粤剧表演排场中的技艺,促进排场的形成与发展,以及粤剧演员怎样通过排场中的程式表演塑造戏剧人物。
田汉戏剧奖是由华东7省市戏剧联盟于1987年共同发起的一项戏剧行业专业奖项,逐渐扩展成由中国田汉研究会、田汉戏剧奖组委会主办,全国14家戏剧期刊轮流承办的学术评奖活动,旨在继承和发扬田汉戏剧精神、增强戏剧期刊在创作与评论中的作用,推动新时代戏剧舞台的繁荣兴盛。田汉戏剧奖的参评作品均由各期刊社推荐,国内专家评审,具有较高的含金量,在中国戏剧界有较大影响。
杨迪还兼任广州市文艺评论家协会副秘书长,研究方向为戏曲史和戏剧类非物质文化遗产,2018年通过人才引进方式来校,在教书育人的同时专注戏剧研究。现主持国家社科基金艺术学项目与广东省教育厅教育科研规划项目多项,在《文化遗产》《戏曲研究》《中国戏剧》《东方艺术》《广东艺术》《广州文艺》等期刊发表学术论文、艺术家访谈、戏剧评论20余篇,先后获得王国维戏曲论文奖一等奖、国家开放大学学术新秀奖等奖项。
