广东开放大学 | 广东老年大学
理工新闻
学院动态
媒眼理工

快速通道

VPN 校历 公众号

学院动态

学校多项心理育人工作成果获表彰
发布时间:2023-11-26        作者:孙永鹏       审核:陈业林、陈晓兰        编辑:匡芹        来源:学生工作部

11月23日至24日,在江门召开的2022-2023年广东省高校心理健康教育与咨询专业委员会学术年会上,学校多项心理育人工作成果获表彰。

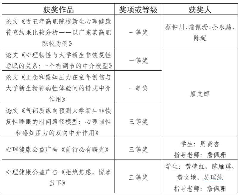
其中,学校连续第10年获评“2022-2023年度广东省高校心理健康教育与咨询工作先进集体”。心理咨询中心主任蔡钟川获评“优秀心理中心主任”并受邀在大会分论坛上作专题报告,心理咨询师孙永鹏、廖文娜获评“先进个人”。选送的心理健康教育教师论文获一等奖3项、三等奖1项,选送的学生作品在省教育厅组织的2023年“5·25”大学生心理健康教育系列活动中获三等奖2项。


获奖作品名单


学校荣誉牌匾


年会现场





版权所有 2009 广东理工职业学院  联系电话:(020)83502785   招生咨询电话:(020)83505073  粤ICP备05008834号
学院信箱: xb@gdrtvu.edu.cn  党委信箱: dw@gdrtvu.edu.cn  校长信箱: xz@gdrtvu.edu.cn  师德师风: szk@gdrtvu.edu.cn

手机版