广东开放大学 | 广东老年大学
理工新闻
学院动态
媒眼理工

快速通道

VPN 校历 公众号

学院动态

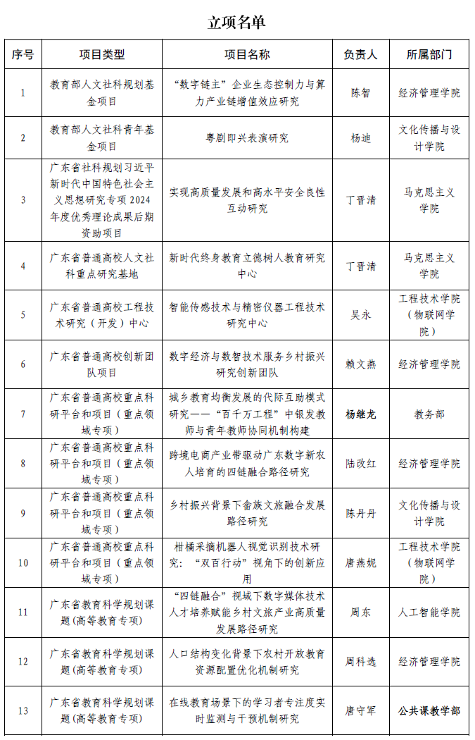
学校28个纵向科研项目获得立项
发布时间:2025-11-21        作者:张安新       审核:陈业林、陈东英        编辑:匡芹        来源:

近日,教育部人文社会科学研究规划项目、省教育厅普通高校重点科研平台和项目、省教育科学规划课题(高等教育专项)等纵向科研项目评审结果陆续公布,学校共有28个项目获得立项。其中,教育部人文社会科学研究规划项目获得2个立项,再次名列全国同类高职院校前列;与全省普通本科高校竞争,再次喜获1项省人文社科重点研究基地、1项省普通高校创新团队项目;首获1项省普通高校工程技术研究(开发)中心,实现学校历史上该类项目零的突破。





版权所有 2009 广东理工职业学院  联系电话:(020)83502785   招生咨询电话:(020)83505073  粤ICP备05008834号
学院信箱: xb@gdrtvu.edu.cn  党委信箱: dw@gdrtvu.edu.cn  校长信箱: xz@gdrtvu.edu.cn  师德师风: szk@gdrtvu.edu.cn

手机版